双歧杆菌分离鉴定、耐受性试验、益生特性试验及安全性评价(一)
双歧杆菌是一种无芽胞,不运动、不产气的菌株,属于革兰阳性菌,且对厌氧环境要求较严格,通常呈现为不规则的V型或Y型杆状。1899年,首次从母乳喂养婴儿粪便中获得第一株双歧杆菌。目前研究报道已有100余种双歧杆菌,其中有5种双歧杆菌如动物双歧杆菌乳亚种等可作为益生菌于功能性食品中应用。众多研究表明双歧杆菌是人体肠道菌群的重要组成,形成了与人体协同进化的共生关系,在维持宿主肠道环境稳定、抑制肠道致病菌生长、改善人体乳糖不耐症、提高免疫调节能力、降低胆固醇、缓解便秘、抗炎症等方面发挥重要作用。
双歧杆菌作为厌氧菌,其营养环境和生长条件较为苛刻,传统纯培养方法对于双歧杆菌菌株的分离仍具有一定的难度,目前,提高双歧杆菌分离效率的方法主要为添加适当还原剂、使用特定种类抗生素或促双歧杆菌生长因子以促进双歧杆菌生长,或加入显色剂以明显区分双歧杆菌。因此,选择双歧杆菌分离的特异性培养基可有效提高纯培养方法对双歧杆菌的分离效率,获得更多的双歧杆菌菌株。
人体来源的双歧杆菌可能具有较强的胃肠道应激存活率和稳定的基因组,因此其有可能具备潜在的益生特性,这使得它们在筛选益生菌时更具优势。路江浩等对婴儿来源双歧杆菌进行筛选最终得到1株具有优良益生特性的动物双歧杆菌乳亚种BAL531。王明芳等对新疆地区哈萨克族儿童粪便样本进行双歧杆菌的分离并筛选得到2株特性优良的菌株,为开发适宜特定区域特定人群的益生菌株产品提供数据支持。益生双歧杆菌在医疗和生物制剂领域也得到了广泛应用。钟明月等通过对动物双歧杆菌乳亚种V9进行研究发现其对由高脂饮食诱导的非酒精性脂肪性肝病大鼠有缓解作用。杨晨等的研究表明长双歧杆菌长亚种BBMN68可缓解小鼠牛乳β?乳球蛋白过敏反应。综上所述,收集和保藏优质双歧杆菌资源,深入探讨双歧杆菌益生作用,对我国自主知识产权的优良益生双歧杆菌开发应用有重要意义。
因此,本研究招募48名健康志愿者并采集其粪便样本,基于传统纯培养技术采用不同种类培养基分离双歧杆菌菌株,通过16S rRNA基因测序技术对所分离菌株进行鉴定。经耐酸性、耐胆盐及人工胃肠液耐受性试验筛选潜在益生特性的双歧杆菌菌株,分析其自聚集率、疏水率、抑菌能力等特性,并验证其安全性,为益生双歧杆菌的开发应用奠定基础。
1.材料与方法
1.1材料
1.1.1志愿者粪便样本采集
本试验招募48名健康志愿者,详细说明试验目的和方法的前提下分发粪便无菌采样器,志愿者自然排便后按照采样器说明书采集粪便样本3~5 g,立刻放入冰盒中低温保存,并尽快送至实验室或通知实验室人员带回以进行菌株分离。本试验已获得伦理委员会审查(批号:2020014)。
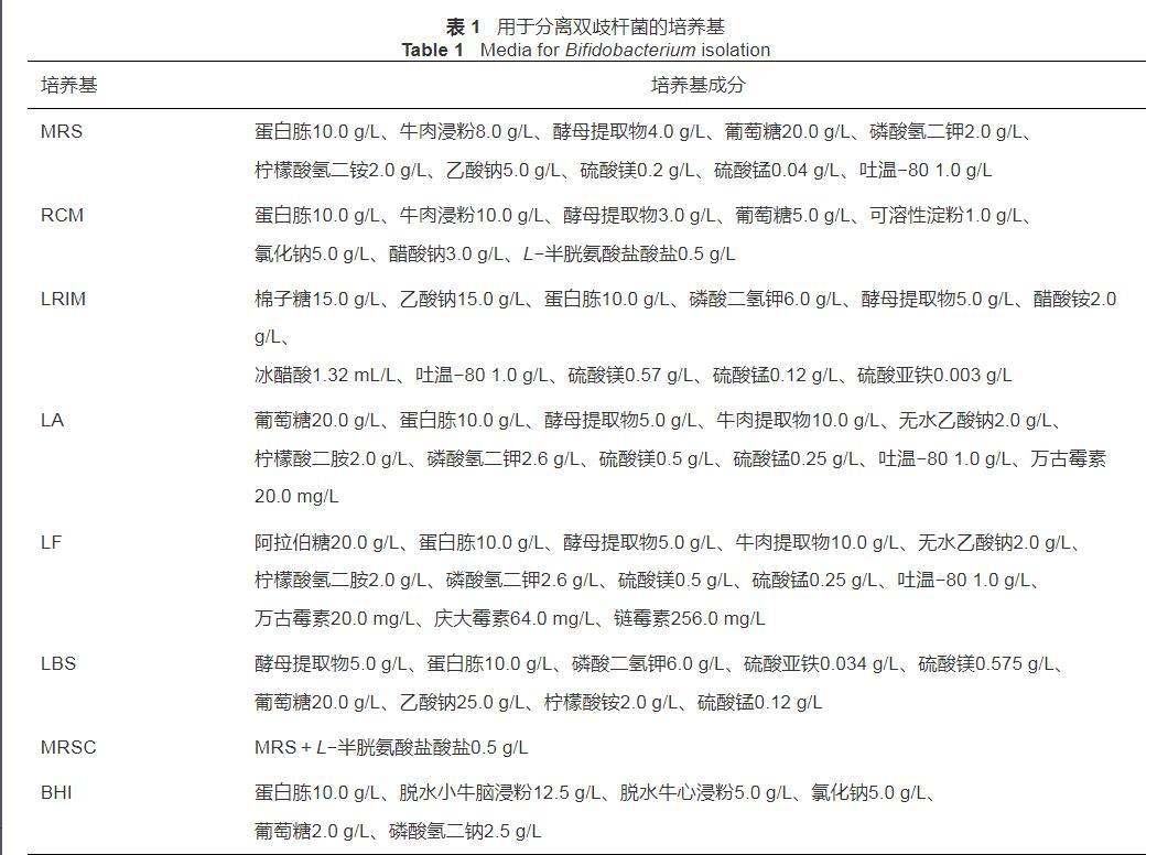
1.1.2主要培养基
用于粪便样本分离双歧杆菌的培养基见表1。
表1用于分离双歧杆菌的培养基
1.1.3抑菌试验用实验菌株
肠沙门菌(Salmonella enterica CICC 10982)、大肠埃希菌(Escherichia coli CICC 23657)、金黄色葡萄球菌(Staphylococcus aureus ATCC 12600)和福氏志贺菌(Shigella flexneri CICC 21678)均由内蒙古农业大学乳品生物技术与工程教育部重点实验室保藏。
1.2方法
1.2.1双歧杆菌菌株的分离纯化和保藏
将0.5 g粪便样本按10倍梯度与0.85%生理盐水充分混匀进行稀释,于厌氧工作站中保持过程的严格无氧。选择适宜梯度吸取0.2 mL菌液涂布于不同培养基37℃厌氧培养48~72 h,菌落形成后记录菌落形态,挑取单菌落进行分离纯化,并将纯培养物接种至无菌液体培养基37℃培养24 h,进行革兰染色检测,对革兰染色阳性无芽胞的、杆状菌株连续传代培养至第3代后3 179×g离心5 min收集菌体细胞,1/2菌体细胞分装至2 mL Ep管中用于后续提取DNA,剩余菌体加入脱脂乳?;ひ悍肿爸帘4婀苤?,于?80℃冷冻保藏。
1.2.2菌株的鉴定
使用TIANGEN细菌基因组DNA提取试剂盒对上述菌体细胞进行DNA提取,对检测合格的DNA采用聚合酶链式反应(PCR)对DNA片段进行扩增。使用16S rRNA基因的通用引物对其进行扩增和序列测定。细菌通用引物:正向引物为27F(5'-GAGTTTGATCCTGGCTCAG-3'),反向引物为1492R(5'-CTACGGCTACCTTGTTACGA-3')。PCR产物使用0.8%琼脂糖凝胶电泳技术进行检测,产物在1 500 bp处有明亮清晰的条带且无拖尾现象,则表明PCR产物可以满足测序要求。将菌株PCR扩增产物以保持低温状态寄送至南京派森诺基因科技有限公司进行测序,序列结果进行拼接后与NCBI已公布序列进行同源性对比,依据相似度和覆盖率进行判定,初步确定菌株分类学地位。应用MAGA 7.0软件与模式菌株构建系统发育树,分析其发育关系,综合NCBI数据库比对结果与系统发育关系对菌株进行鉴定。
1.3双歧杆菌菌株益生特性筛选
1.3.1酸耐受能力试验
将双歧杆菌按4%(v/v)的接种量接种于5 mL MRS培养基中,37℃厌氧培养24 h后将培养物再次同法进行传代培养2次,将第3代菌液3 179×g离心5 min后收集菌体细胞,无菌PBS洗涤2次后重悬制成供试菌悬液。将供试菌悬液按照2%(v/v)的接种量接种于pH 3.0的MRS培养基中,37℃厌氧培养24 h,动物双歧杆菌乳亚种V9作为对照菌株,通过实时动态成像,Biosense自动生长曲线分析系统可以动态、实时地观察、拍照、摄像菌株的动态生长和测量生长曲线,选取生长12 h后菌体密度增长较大的菌株进行后续试验。
相关新闻推荐
1、不同浓度的表面活性剂PEG6000、SDS胁迫培养对细菌生长的影响【下】
2、鼠疫耶尔森氏菌在3种选择培养基生长能力的测定——材料与方法
3、综述微生物修复菲污染中降解菌的菌属、降解机理、分子机制、影响因素(二)
